
Servo Drives
Wolfspeed silicon carbide meets efficiency standards and improves thermal performance without sacrificing precision or power.
Design embedded servo drives with Wolfspeed silicon carbide
Servo drives are tasked with executing high power actions with absolute precision. Designing systems with Wolfspeed silicon carbide (SiC) enables smaller, more efficient and more precise servo drives that can operate at faster rotation speeds without additional investment in mechanical gears. Redesigning servo drives with silicon carbide also enables the integration of drive into the motor itself, creating compact embedded drives that require significantly fewer cables and a much smaller power cabinet, freeing up factory floor space and saving on overall system cost.
Wolfspeed’s comprehensive portfolio of 650 V, NEW 750 V and 1200 V MOSFETS and power modules enable greater flexibility when designing with silicon carbide in servo drives and help engineers tailor designs to their unique needs.
Choose from a variety of package types to build a custom solution that can improve overall system efficiency 2.6% or more. When compared to high-speed, soft-switched IGBTs, Wolfspeed's MOSFETs offer lower conduction losses and drastically reduced switching losses, coupled with an optimized overall system, thereby significantly improving the performance of servo drives, while reducing audible noise at the same time.

Quickly evaluate your designs with the NEW 25 kW FM3 Three-Phase Inverter

Designed to target industrial motor drives, Wolfspeed’s new 25 kW FM3 Three-Phase Inverter reference design provides comprehensive support to early SiC design-in activities. CRD25DA12N-FMC enables quick performance evaluation out of the box as a simple three-phase inverter topology. The flexibility of the generic power stage makes it simple to adapt to other applications, making it an ideal solution to evaluate or scale up power levels in industrial motor drives. This design features Wolfspeed’s 21 mW six-pack WolfPACK™ module with pre-applied TIM and achieves peak efficiencies over 99.5%, power density of 5.7 kW/L, and 30 Arms capable of up to 100 kHz switching frequency.
Accelerate your servo drive system design process with SpeedFit™ Design Simulator
Watch as Wolfspeed’s Sidharth Gupta demonstrates how to quickly test Wolfspeed’s silicon carbide power devices with the SpeedFit Design Simulator and design more efficient, smaller and quieter servo drives. SpeedFit offers a detailed selection of heat sink parameters, bringing your simulation closer to real-time conditions and implementation.
Wolfspeed Silicon Carbide Components for Servo Drives
Wolfspeed’s products represent the culmination of years of experience and expertise, where quality meets innovation to help bring your design forward.
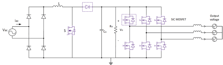
Single-Phase Motor Drive System
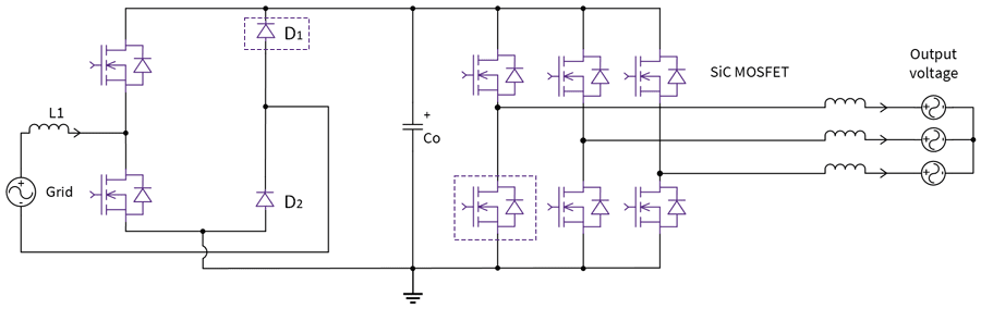
Three-Phase Motor Drive System
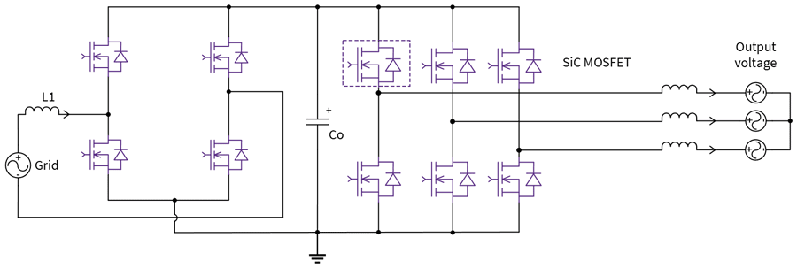
Three-Phase Motor Drive in Unidirectional System
Reference Designs
Filter By
Product SKU | Name | Buy Online | Type | Topology | Power | Discrete/Module | Package | Device SKU(s) | Designed By | View Product |
|---|---|---|---|---|---|---|---|---|---|---|
AC to DC | Totem-Pole PFC | 3.6kW | Discrete | TOLL, TO-247-3 | Wolfspeed | ![]() | ||||
AC to DC, DC to AC | Passive Rectifier and Three-Phase, Three-Phase 2-Level | 7.5kW | Module | FM | Wolfspeed | ![]() | ||||
DC to AC | Three-Phase 2-Level | 11kW | Discrete | TO-247-4, TO-263-7 | Wolfspeed | ![]() | ||||
AC to DC | Three-Phase 2-Level | 22kW | Discrete | TO-247-4 | Wolfspeed | ![]() | ||||
DC to AC | Three-Phase 2-Level | 25kW | Module | FM | Wolfspeed | ![]() | ||||
DC to AC | Three-Phase 2-Level | 200kW | Module | XM | Wolfspeed | ![]() | ||||
DC to AC | Three-Phase 2-Level | 250kW | Module | XM | Wolfspeed | ![]() | ||||
DC to AC | Three-Phase 2-Level | 300kW | Module | XM | Wolfspeed | ![]() | ||||
DC to AC | Dual Three-Phase, Three-Phase 2-Level | 600kW | Module | XM | Wolfspeed | ![]() |










